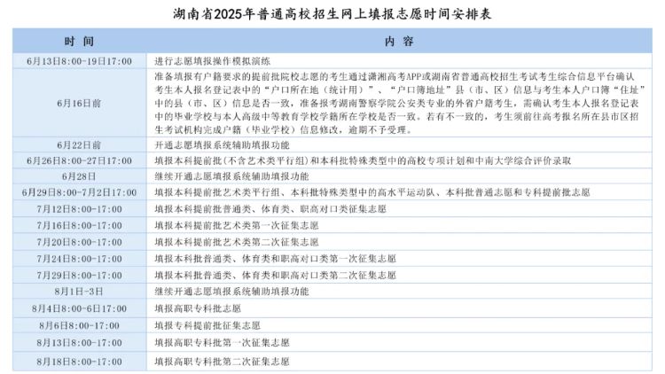
志愿填报时间安排表
招生录取时间表
山东:2024冬季学考(合格考)明天上午10点成绩可查
山西省2025年普通高等学校运动训练、武术与民族传统体育专业提前单独招生录取名单
2025年陕西省普通高校招生体育类专业考试提示
天津市2025年高考英语科目第一次考试(笔试)平稳顺利结束
内蒙古:2025年普通高考网上填报志愿问答(72问)
湖北:2025年普通高等学校招生考试报名须知
上海:2025年普通高校招生大报名暨艺术类专业统一考试网上咨询将于10月12日举行
江苏:2024年普通高校招生普通类本科批次录取全面开始
关于印发《吉林省2025年高职分类考试招生工作规定》的通知
河北:2024年高考志愿填报智能参考系统今日开放